分享:
关于我们
推广服务
betway必威入口
首 页
资 讯
betway必威手机版官网入口
布鲁助手
人 才
betway必威西汉姆联官方网站
资讯
首页
资讯列表
资讯内容
金言 | 参加第24届国际锻造会议体会
金言 | 参加第24届国际锻造会议体会
编辑:陈亚男
审核:李建兵
维德视频推荐
2500t校车保险杠冲压
汽车保险杠冲压工艺
德纳自动定子绕组生产线
叶轮
Qualtek热处理工艺
电子元件外壳加工
betway必威
Betway必威手机版
冷温热精锻件馆
自由锻件与环件馆
有色与不锈钢锻件馆
betway必威手机
下料设备馆
工业炉窑和节能技术馆
锻造设备馆
自动化及信息化馆
BetWay必威官方网站app
检验检测及表面处理馆
设备备件及安全环保馆
7X24小时
12-15
金言 |参加第24届国际锻造会议体会
12-12
年产高端锻件18万吨项目推进
12-12
年产500万套新能源电连接系统及零件
12-12
新辉集团汽车部件生产基地项目开工!
12-12
冲刺投产!3.17亿宇航级钛合金锻造
12-12
新能源车用车载摄像头壳体冷挤压工艺
12-10
伊莱特再登中国机械500强!
12-10
中核集团子公司,深交所上市!
热门排行
主编推荐
01
攀钢宣布领导班子调整!
02
西宁特钢宣布调整6位高管!
03
近百家锻件企业集结号已吹响!(名单)
04
betway必威手机版官网下载
05
山钢集团会同中国宝武建设钢铁项目
年产高端锻件18万吨项目推进
2025-12-12
冲刺投产!3.17亿宇航级钛合金锻造
2025-12-12
铝合金零部件绿色数智制造项目明年投产
2025-12-08
map
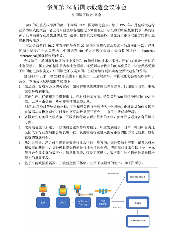
金言 | 参加第24届国际锻造会议体会