分享:
关于我们
推广服务
betway必威入口
首 页
资 讯
betway必威手机版官网入口
布鲁助手
人 才
betway必威西汉姆联官方网站
资讯
首页
资讯列表
资讯内容
全国新建汽车零部件项目汇总!
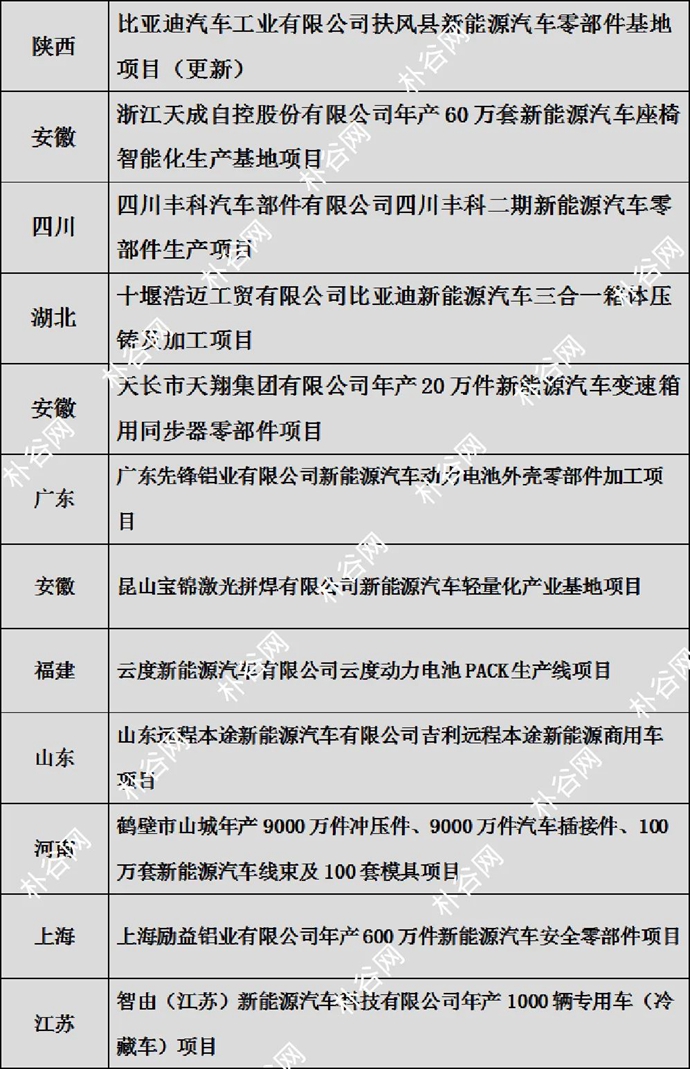
日前,朴谷网发布全国新建汽车零部件项目汇总,详细列表如下。
日前,朴谷网发布全国新建汽车零部件项目汇总,详细列表如下:
维德视频推荐
力劲机械凸模模具加工
汽车变速毂件冲压模具设计
上角钢刀的更换-P65
数控加工工艺9—齿轮加工
HPRXD切割12mm钢
金丰冲床冲压线
betway必威
Betway必威手机版
冷温热精锻件馆
自由锻件与环件馆
有色与不锈钢锻件馆
betway必威手机
下料设备馆
工业炉窑和节能技术馆
锻造设备馆
自动化及信息化馆
BetWay必威官方网站app
检验检测及表面处理馆
设备备件及安全环保馆
7X24小时
01-19
德国组建开式模锻造集团!
01-19
又一航空航天复合材料公司投产!
01-16
128833次投票!“沃达重工杯”
01-16
高端大型锻件取得重大突破!
01-12
年产500万支汽车精密等速驱动轴项目
01-12
五洲新春与力星股份签署战略合作协议!
01-09
印度斯坦航空计划建造2万吨等温锻压机
01-09
开门红 | 高端冶金装备“三连发”
热门排行
主编推荐
01
攀钢宣布领导班子调整!
02
西宁特钢宣布调整6位高管!
03
近百家锻件企业集结号已吹响!(名单)
04
betway必威手机版官网下载
05
山钢集团会同中国宝武建设钢铁项目
德国组建开式模锻造集团!
2026-01-19
年产500万支汽车精密等速驱动轴项目
2026-01-12
成立40周年征集活动
2026-01-06
map
日前,朴谷网发布全国新建汽车零部件项目汇总,详细列表如下。