突发!宝钢收到东京法院传票!

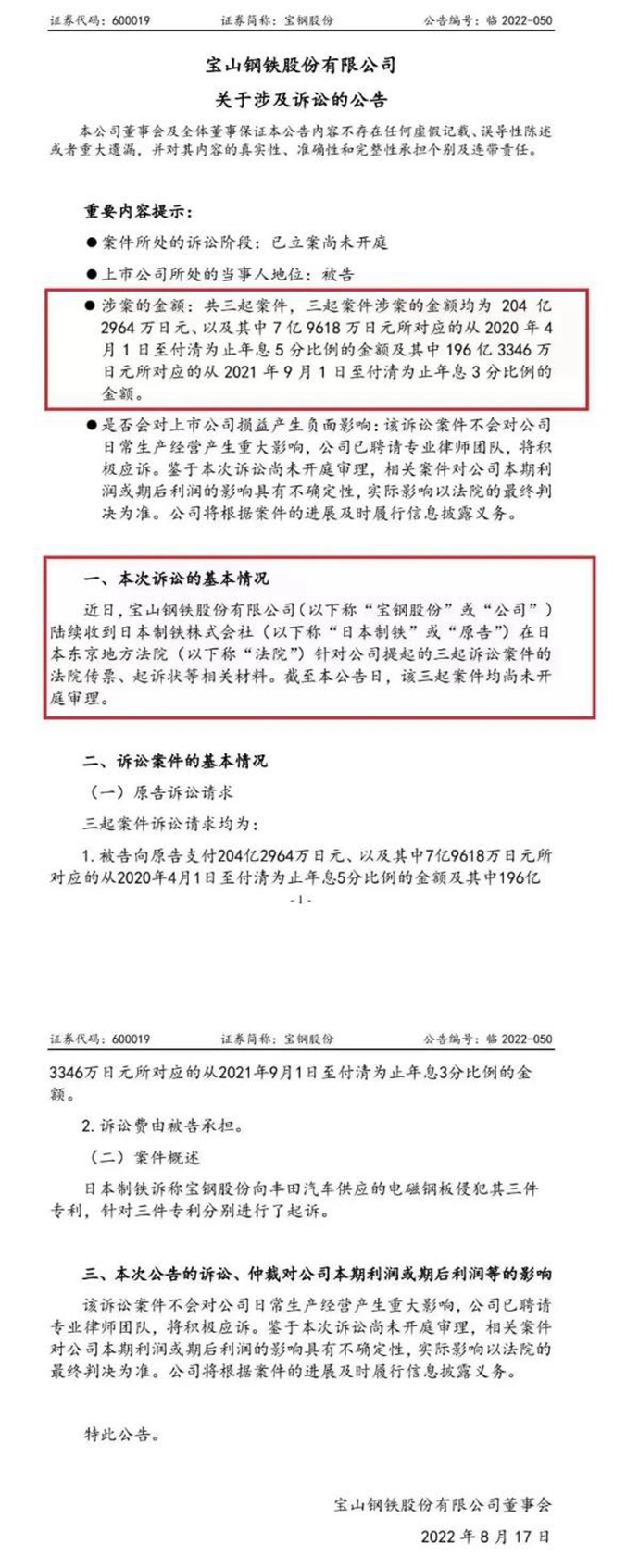
近日,宝山钢铁股份有限公司陆续收到日本制铁株式会社(以下称“日本制铁”)在日本东京地方法院针对宝钢股份提起的三起诉讼案件的法院传票、起诉状等相关材料。截至本公告日,该三起案件均尚未开庭审理。

近日,宝山钢铁股份有限公司陆续收到日本制铁株式会社(以下称“日本制铁”)在日本东京地方法院针对宝钢股份提起的三起诉讼案件的法院传票、起诉状等相关材料。截至本公告日,该三起案件均尚未开庭审理。

日本制铁诉称宝钢股份向丰田汽车供应的电磁钢板侵犯其三件专利,针对三件专利分别进行了起诉。
根据公告显示,此次三起案件,涉案的金额均为204亿2964万日元、以及其中7亿9618万日元所对应的从2020年4月1日至付清为止年息5分比例的金额及其中196亿3346万日元所对应的从2021年9月1日至付清为止年息3分比例的金额。
上述每起案件的赔偿金额10亿元人民币。其中4000万人民币(7亿9618万日元)对应从2020年4月1日开始的年息5分比例的金额,这一日期可能是日本制铁首次正式告知宝钢股份专利侵权的日期。而9.6亿元人民币(196亿3346万日元)可能是双方从去年开始起诉后的某一时间节点,或是按财年开始作为计算起点的时间。

今天,我们来聊一聊宝钢的电工钢,“刚” 在哪?

宝钢股份为中国宝武的控股子公司,也是其钢铁板块的核心资产,中国宝武目前是全球最大的钢铁制造商。

链接一:丰田向日本国内销售的的混合动力车(HV)和纯电动汽车,部分采用宝钢股份的产品

2020年7月,日经新闻报道称,丰田向日本国内销售的的混合动力车(HV)和纯电动汽车,开始部分采用宝钢股份的产品。这是日本大型车企首次在日本国内生产的乘用车中,采用中国企业生产的无取向电工钢。尽管初期可能订单量不大,但丰田高管表示,宝钢的产品质量不比日本生产的差。日本钢铁联盟的调查显示,宝钢已开始向美国纯电动汽车大型企业特斯拉供货。这也被认为是这起专利纠纷案件的源头。
链接二:全球唯一!宝钢股份面向新能源汽车行业的高等级无取向硅钢专业生产线开工
2020年12月8日,宝钢股份无取向硅钢产品结构优化项目开工建设,计划于2023年3月建成投产。该项目是目前全球唯一完全面向新能源汽车行业的高等级无取向硅钢专业生产线。该项目投产后,宝钢股份硅钢产品年产量将达到400万吨,其中高牌号无取向硅钢年生产能力将达到100万吨,位居世界第一。
链接三:世界首套、地表最快!宝钢硅钢BeCOREs™助力高速磁浮列车“贴地飞行”
2021年7月20日,由中国中车承担研制、具有完全自主知识产权的我国时速600公里高速磁浮交通系统在青岛成功下线,这是当前世界上速度最快的地面交通工具,是世界轨道交通领域的尖端科技成果,这一尖端科技成果凝聚着宝钢人的智慧。
高速磁悬浮列车系统要求所使用的硅钢材料具备优异的电磁性能和出色的同板差,同时对硅钢电磁性能的稳定性要求极高。2016年,宝钢股份开始参与时速600公里高速磁浮交通系统的研制工作,与青岛四方、株洲电机等单位联合开发新一代高速磁悬浮专用无取向硅钢,并于2018年通过小批量认证,2019年成功运用于试验样车。2020年,宝钢股份为我国首列5辆编组的时速600公里高速磁浮工程化列车及其轨道系统供应了项目所需的全部专用硅钢产品,产品各项性能均达到世界领先水平。
2018年,宝钢生产的高效极厚无取向电工钢B50AH470-J作为复兴号机车牵引电机的指定用材,为列车高速运行提供动力之源,不仅决定了列车能跑多快,还直接决定了车辆的运行稳定性和乘坐舒适性,让我们在飞奔的高速列车上体验“杯水不晃”、“立币不倒”的场景。而早在2011年,宝钢无取向电工钢已作为“和谐号”CRH380A新一代高速动车组牵引机车电机用材,在沪杭高铁高速电机项目上表现出色,助力“和谐号”以风驰电掣之姿刷新当时世界铁路的最高运营速度纪录。
链接四:两名宝钢青年科研人员获“中国冶金青年科技奖”殊荣
2021年11月前后,中国金属学会公布第十一届“中国冶金青年科技奖”获奖者名单,来自宝钢股份罗爱辉、章华兵获此殊荣。罗爱辉为汽车用钢所高级主任研究员,章华兵为宝钢股份硅钢事业部高级工程师。
链接五:宝钢股份电工钢标准荣获“中国标准创新贡献奖”

由宝钢股份主持起草的《IEC 60404-13-2018磁性材料 第13部分:电工钢片(带)的密度、电阻率和叠装系数的测量方法等19项标准》,荣获2020年中国标准创新贡献奖二等奖。

2021年4月中国宝武在官网“对标超越”一文中这样写道:40多年前,东海之滨,宝钢工程兴建之时,从新日铁(现日本制铁)等国际一流钢企引进成套装备、技术和现代管理。千余名宝钢技术、操作人员东渡日本接受培训和实习,新日铁等国外钢企也派出大批技术专家参与、指导宝钢建设⋯⋯ 学生不超越老师,人类永远不会进步。青出于蓝而胜于蓝,才能出于其类、拔乎其萃。经过几代宝武人的奋勇拼搏,我们实现了历史性跨越,当年的学生已经成长为年粗钢产量和盈利水平全球第一的“钢铁航母”。

来源:热处理生态圈、金属加工、直观学机械

维德视频推荐