斥资21.6亿!广汽集团欲实现电驱自产
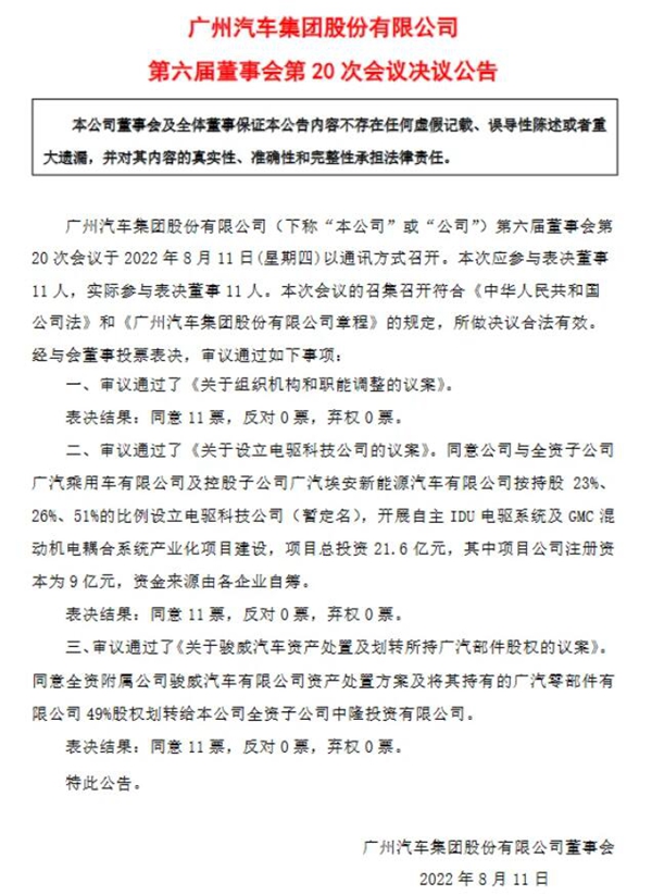
8月11日,广汽集团公告称,公司董事会审议通过了《关于设立电驱科技公司的议案》,同意设立电驱科技公司(暂定名),开展自主IDU电驱系统及GMC混动机电耦合系统产业化项目建设。
根据公告,该公司由广汽集团、广汽乘用车有限公司、广汽埃安新能源汽车有限公司分别按23%、26%、51%的比例持股设立,项目总投资21.6亿元。

按照规划,电驱科技公司将在2025年建成生产线,每年能生产40万套IDU电驱系统总成,及10万套GMC混动机电耦合系统的电机和电控。
广汽集团表示,电驱科技公司的成立,将帮助广汽集团掌控电驱核心技术、实现部分电驱自产。今后在电驱领域,广汽集团将自研自产、合资合作生产、外购“三路并举”,以保障供应链的稳定,降低核心零部件的采购成本,助力集团新能源汽车业务做优做强,进一步提升盈利能力。
当前,纯电车及混动汽车市场发展迅速。电驱动系统作为新能源汽车的动力源,是不可或缺的核心零部件。作为新能源汽车的“心脏”,电驱动系统发挥了燃油汽车中“发动机+ECU电控单元+变速箱”的作用,直接影响新能源汽车整车使用的动力性、经济性、舒适性和安全性等核心表现。
而无论采用何种电动化技术路径或何种电池类型,新能源汽车都需要电驱动系统实现动力输出与控制。因此,实现IDU电驱系统总成及其核心部件、GMC混动机电耦合系统关键核心部件的自研自制,掌握核心技术、持续保持整车产品技术先进性,对企业的可持续发展影响深远。
另从技术发展趋势来看,电驱正从初步的结构集成向深度系统集成演变,系统集成化、部件工艺优化以及新材料的使用,正引领电驱朝着高功率、轻量化、小型化的方向发展。

作为广汽集团新能源汽车品牌,埃安2018年推出全球首创深度集成三合一电驱,实现“电驱、电控、差减”三合一,重量降低20%、体积减小15%的同时,功率提升14%、扭矩提升20%。2020年埃安发布全球首创高性能两挡双电机“四合一”集成电驱技术,具备两秒级零百加速能力。近日,埃安自研新一代超高性能电驱试制件也已下线,进入最终量产验证阶段,将使汽车零百加速跨入两秒内。
埃安方面表示,未来将依托电驱科技公司,重点围绕IDU电驱系统进行自主研发及产业化,实现自主电驱研发、试制、试验和量产一体化。
今年1-7月,广汽埃安累计销量达125,284台,其中7月销量突破2.5万台,位于市场头部行列。电驱科技公司的成立,将为埃安的持续高速发展奠定更加坚实的基础。
来源:盖世汽车社区



8月11日,广汽集团公告称,公司董事会审议通过了《关于设立电驱科技公司的议案》,同意设立电驱科技公司(暂定名),开展自主IDU电驱系统及GMC混动机电耦合系统产业化项目建设。