阀门锻件,中标喜讯!
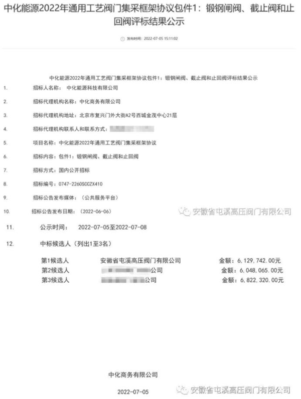
日前,安徽省屯溪高压阀门有限公司成功中标中化能源2022年通用工艺阀门集采框架协议包件1:锻钢闸阀、截止阀和止回阀,中标金额612.9万元,框架执行周期至2023年7月31日。
评标结果在中化商务电子招投标平台发布,该公司为包件1:锻钢闸阀、截止阀和止回阀标段第一中标候选人,公示期间无异议。
中化能源股份有限公司成立于1993年,由中化国际实业公司改制更名而来,是中国中化股份有限公司的全资子公司,是中化集团旗下投资及经营石油中下游实业项目的专业公司。经营范围主要是炼油、仓储、加油站项目开发与经营管理活动,以及相关国家石油储备基地的建设和管理工作。
此次与中化能源战略联姻,屯阀公司将本着“以创新创造市场、以专业铸就品质、以真诚赢得客户”的经营理念,全力推动双方业务发展。
来源:安徽省屯溪高压阀门有限公司



日前,安徽省屯溪高压阀门有限公司成功中标中化能源2022年通用工艺阀门集采框架协议包件1:锻钢闸阀、截止阀和止回阀,中标金额612.9万元,框架执行周期至2023年7月31日。